首页
公司简介
新闻资讯
kaiyun开云体验app官网入口
技术人才推荐
换证条件与资质
C级资质获取条件
合作案例
客户风采
设备销售租赁
RT射线设备
UT超声设备
PT渗透设备
MT磁粉设备
AE声发射
ECT涡流设备
TOFD设备
MFL漏磁设备
PAUT相控阵设备
联系我们
首页
公司简介
新闻资讯
kaiyun开云体验app官网入口
技术人才推荐
换证条件与资质
C级资质获取条件
合作案例
客户风采
设备销售租赁
RT射线设备
UT超声设备
PT渗透设备
MT磁粉设备
AE声发射
ECT涡流设备
TOFD设备
MFL漏磁设备
PAUT相控阵设备
联系我们
新闻资讯
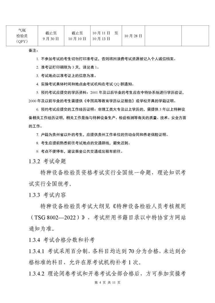
转发:2025年度贵州省特种设备检验员资格kao试的通知
来源:中国特种设备检验协会
发布时间 : 2025-01-15
15942226661
kaiyun开云app入口官网-kaiyun开云(中国)
|
开云app登录入口-开云online(中国)
|
KY开元·(中国)集团
|
开运体育(中国)官方网站-开运体育(中国)官方网站
|
xk体育平台_xk体育(中国)
|
开云·官方版网站登录入口 - 开云(中国)
|
开云官方端网站登录入口-开云KaiYun(中国)
|
XK·体育(中国)官方网站-XK SPORTS
|
kaiyun开云体验app官网入口-kaiyun开云(中国)
|